河北总队:开展消防技术服务机构专项检查的通

作者:消防检测仪器网来源:http://www.zhiyunan.com.cn/发布时间:2021-03-26 06:02:34浏览次数:727

河北总队:开展消防技术服务机构专项检查的通知【多项标准一票否决】

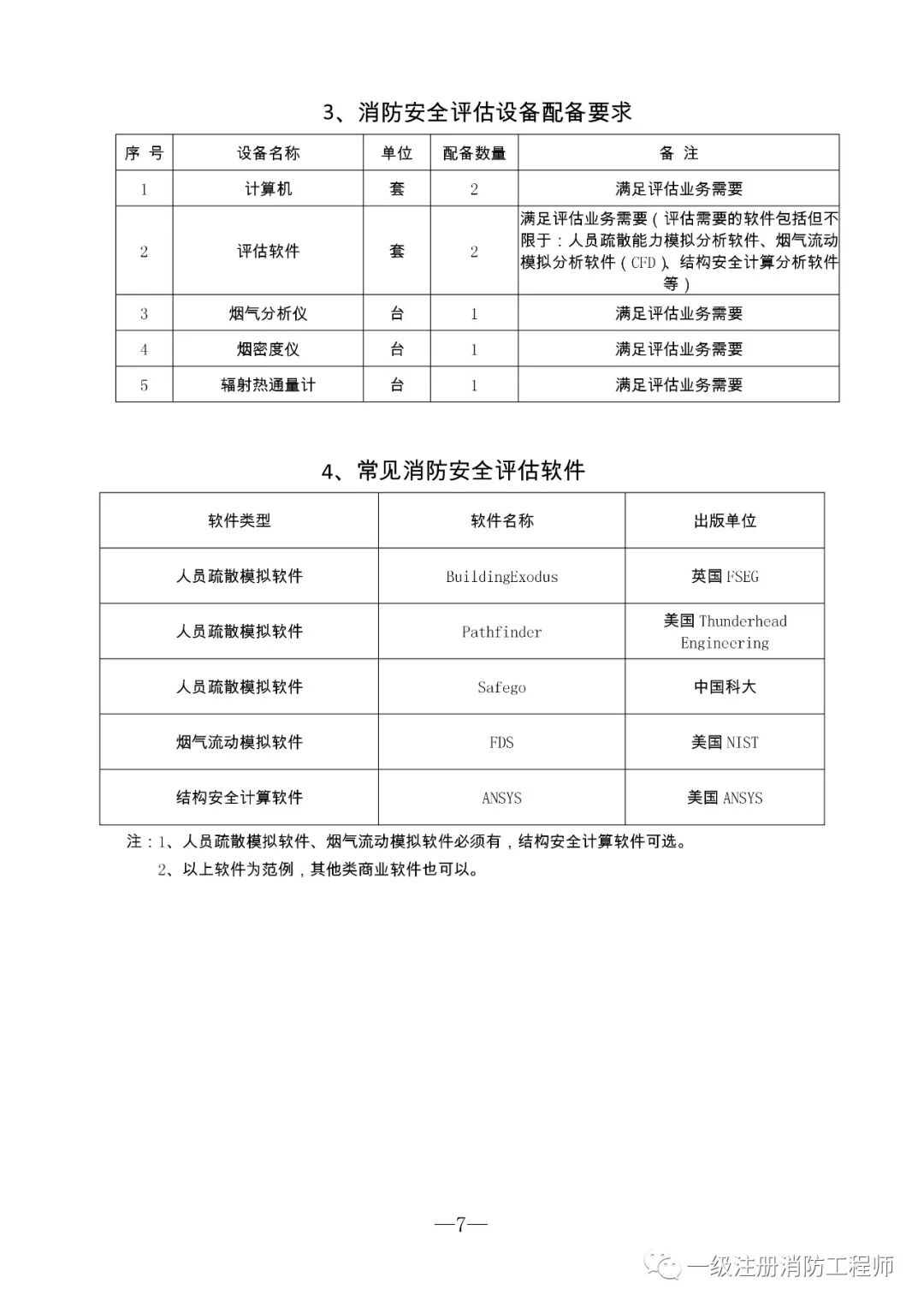
图片

图片

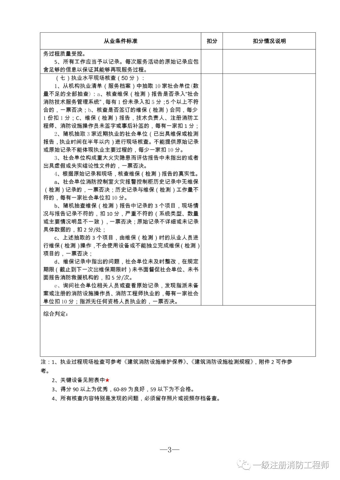
图片

图片

图片

图片

图片

图片

图片

河北总队:开展消防技术服务机构专项检查的通-消防新闻-消防检测仪器网_消防检测设备_电气防火检测设备_防雷消防检测仪器_江苏检测设备厂家微信扫码 关注我们

  • 工作时间:周一至周六(9:00-18:00)4006-598-119

  • 移动电话15262554119

Copyright © 2010-2025 www.zhiyunan.com.cn 智淼消防 版权所有 地址:江苏省苏州市常熟市黄河路275号城市之星119室 网站地图 (XML / TXT)  技术支持:消防检测仪器网


苏公网安备32058102002156号 ICP备案证书号:苏ICP备19022074号-17